CULTURA DE INTELIGENCIA

PSICOLOGÍA DEL TRAIDOR

SEGUIR LEYENDO

SEGUIR LEYENDO …

JOHN LE CARRÉ John le Carré ,seudónimo de David Cornwell), (1931- 2020), trabajó desde 1950 hasta 1964 para el MI5 y posteriormente para el MI6 (Contrainteligencia y Servicio exterior británico respectivamente), estuvo destinado en Bonn y Hamburgo durante la Guerra Fría, hecho que sin duda influyó notoriamente en sus novelas. SEGUIR LEYENDO …

El USO INCORRECTO DEL TERMINO «AGENTE» EN EL LENGUAJE COLOQUIAL SOBRE INTELIGENCIA. Muy frecuentemente, por desgracia, el término “agente” al referirse a los servicios de inteligencia, es empleado de forma incorrecta tanto a nivel coloquial como por distintos medios LEER MÁS ...

Fuente: Elaboración propia mediante inteligencia artificial (ChatGPT – OpenAI)
“Fuente: Elaboración propia mediante inteligencia artificial (ChatGPT – OpenAI)”
Fuente: Elaboración propia mediante inteligencia artificial (ChatGPT – OpenAI)

LECCIONES OPERATIVAS DE JOHN LE CARRÉ

John le Carré ,seudónimo de David Cornwell), (1931- 2020), trabajó desde 1950 hasta 1964 para el MI5 y posteriormente para el MI6 (Contrainteligencia y Servicio exterior británico respectivamente), estuvo destinado en Bonn y Hamburgo durante la Guerra Fría, hecho que sin duda influyó notoriamente en sus novelas.

Escribió multitud de novelas, muchas de ellas llevadas a la gran pantalla. Por citar alguna de ellas: El espía que surgió del frío,  La gente de Smiley, El jardinero fiel, pero por encima de todas El Topo, novela que ha sido destacada por muchos profesionales y críticos como una de las recreaciones más realistas, didácticas e ilustrativas de lo que supuso la Contrainteligencia en la Guerra Fría.

En un mundo donde el espionaje ha sido tradicionalmente rodeado de un heroísmo y trepidante acción cinematográfica y novelísitica, Le Carré desmontó ese tradicional glamour. En sus obras no idealiza a los agentes, muy al contrario, los humaniza. No idealiza la inteligencia de forma genérica, en ocasiones la enfrenta a determinadas contradicciones.

Le Carré escribió en sus novelas sobre el poder, la lealtad, la traición y el coste personal de servir al Estado. La gran diferencia respecto a otros autores, es que Le Carré no imaginaba el espionaje, no escribía por referencias, lo entendía y dominaba porque había formado parte de él. Mientras James Bond era el espía ideal, invulnerable, elegante, eficaz y casi invulnerable, Le Carré describió a los espías de manera antagónica. Sus espías a menudo aparecen cansados, las operaciones en ocasiones parecen ambiguas y una difusa fina línea separa el bien del mal. El personaje por antonomasia de Le Carré en varias de sus novelas, fue George Smiley,  un hombre muy discreto, introvertido, sistemático y ordenado y por encima de todo profundamente humanizado.

Para el novelista, la inteligencia no es blanco ni negro, se mueve en un gris casi permanente. El enemigo en ocasiones no siempre es el peor, los aliados a veces no son fiables y la victoria muchas veces no es del todo completa.

Para el concepto de Cultura de Inteligencia, las novelas de Le Carré, no son solamente literatura, son en ocasiones manuales de formación:

 A veces, la información no es total, solo una aproximación a la realidad. Servir a Estado en ocasiones implica tomar decisiones “incómodas”. El enemigo piensa, es un actor racional. El mayor riesgo en un Servicio de Inteligencia no es el externo, el mayor daño se produce desde dentro a base de traiciones, infiltraciones y mentiras. El agente no solo interpreta un papel en sus misiones, acaba adentrándose y viviendo dentro de él. El espionaje no se traduce en acción de forma constante, es espera, presión psicológica, desgaste personal. Las grandes victorias en inteligencia son silenciosas… y muchas veces nunca se conocen públicamente, el éxito es silencioso.

En el ámbito de la Cultura de inteligencia, comprender la obra de Le Carré es entender una parte fundamental del oficio en los Servicios de Inteligencia.

“Fuente: Elaboración propia mediante inteligencia artificial (ChatGPT – OpenAI)”
“Fuente: Elaboración propia mediante inteligencia artificial (ChatGPT – OpenAI)”

EL CENTRO”. La Inteligencia Exterior en la URSS.

“Fuente: Elaboración propia mediante inteligencia artificial (ChatGPT – OpenAI)”

LA VITAL IMPORTANCIA DEL PAPEL DE LA INTELIGENCIA EN LA GEOPOLÍTICA ACTUAL

“Fuente: Elaboración propia mediante inteligencia artificial (ChatGPT – OpenAI)”

Rasgos característicos:

“Fuente: Elaboración propia mediante inteligencia artificial (ChatGPT – OpenAI)”

Muy frecuentemente, por desgracia, el término “agente” al referirse a los servicios de inteligencia, es empleado de forma incorrecta tanto a nivel coloquial como por distintos medios de comunicación social. El término agente, es uno de los conceptos peor utilizados en artículos, noticias o debates.

En el mundo de la Inteligencia, existe un lenguaje técnico y conciso. Es preciso aclarar estos términos porque se comprenderá mucho mejor el funcionamiento de los servicios secretos.

La confusión semántica del uso del término “agente”,  difundida por el cine, la literatura y los medios de comunicación, ha terminado por distorsionar un concepto muy básico en inteligencia.

Como resultado de los desaciertos en el empleo del concepto, muchas personas dan por hecho, que un agente es un funcionario que pertenece al servicio de inteligencia como personal componente del mismo. Ejemplos como: “Un agente del CNI, destinado en la embajada de tal país…” “Agentes del MOSAD participaron directamente en una misión en…”, hacen que se haya asumido a nivel popular esa falsa definición de lo que realmente significa ese concepto en la doctrina de los servicios secretos.

En el léxico de los servicios de inteligencia, al menos en la mayoría de ellos, el agente se define como una persona que no forma parte, orgánicamente hablando, de un servicio de inteligencia. De forma totalmente consciente, coopera o trabaja para ese servicio, estará siempre dirigido por un oficial o miembro del mismo, para ejecutar alguna operación, obtener información o cualquier otra misión que se le asigne.

El servicio británico MI6 utiliza el concepto Agent, como individuo reclutado para obtener información del entorno objetivo. La KGB distinguía al Agent, como colaborador clandestino reclutado. La CIA define al Agent / Asset, como persona que tras ser reclutada proporciona información.

El origen de la confusión pudiera ser debido a varios motivos. La influencia del cine, televisión y la cultura popular, donde la figura del agente secreto encarnaba a personajes pertenecientes a servicios de inteligencia. Podrían haber contribuido de alguna forma, las traducciones inexactas del inglés. En este idioma se suele utilizar en algunos contextos oficiales como “special agent” a personal del FBI, ello puede haber contribuido a usar ese término de manera confusa e inexacta. Los medios de comunicación también tienden a sintetizar la terminología para favorecer la comprensión del público. El término agente resulta, evidentemente mucho más reconocible y familiar que, funcionario del servicio, oficial de inteligencia, etc.

La utilización errónea de este término, no es un problema menor, aunque pudiera parecer un detalle semántico sin mayor trascendencia, la confusión acarrea efectos relevantes porque distorsiona la diferencia entre quienes dirigen las operaciones y los que colaboran en ellas. Puede llevar a error a nivel popular, para comprender y entender el perfecto funcionamiento de los servicios, y por último, no favorece precisamente la correcta divulgación de la cultura de inteligencia. En el ámbito de la inteligencia, la precisión en la utilización de los conceptos es básico, las palabras y su definición forman parte de la doctrina.

Conviene aclarar de modo concluyente, que un agente no pertenece al servicio de inteligencia para el que trabaja. Suele actuar de forma clandestina y por lo general fue reclutado por algún miembro del servicio. El agente suele tener conocimiento del objetivo de inteligencia perseguido.

La utilización de agentes en determinadas misiones, en lugar de miembros del servicio, puede ser consecuencia de que solo determinadas personas (que no pertenecen al servicio) pueden realizar una misión determinada. Tampoco es menos cierto que el hecho de la no pertenencia al mismo, ofrece ventajas en caso de ser descubierto o capturado, facilitando una negación plausible de la relación del agente con el servicio.

Recuperar el significado preciso de los conceptos, se antoja totalmente necesario si deseamos fortalecer la cultura de inteligencia y que su divulgación sea rigurosa.

“Fuente: Elaboración propia mediante inteligencia artificial (ChatGPT – OpenAI)”
“Fuente: Elaboración propia mediante inteligencia artificial (ChatGPT – OpenAI)”
“Fuente: Elaboración propia mediante inteligencia artificial (ChatGPT – OpenAI)”
“Fuente: Elaboración propia mediante inteligencia artificial (ChatGPT – OpenAI)”

Dos días después, el 16 de febrero de 1980, también fue expulsado el primer secretario de la embajada de la URSS en España Anatoliy Krasilnikov, agente del GRU, por actividades de espionaje, y concretamente por “preocupación excesiva con aspectos específicos de la política nacional española y la seguridad”, según hizo público un comunicado del gobierno. Habría mantenido contactos con el Movimiento para la Autodeterminación e Independencia del Archipiélago Canario (MPAIAC). En el momento de su detención estaba relacionándose con un militante de este grupo separatista, que en realidad era un agente del servicio de inteligencia español que se había infiltrado en el MPAIAC. En la conversación le daba instrucciones a su interlocutor de cómo tendrían que ejecutar acciones de lucha de guerrillas. La conversación fue grabada mediante micrófonos direccionales. También habría mantenido contactos con otras organizaciones ilegales paramilitares.

En marzo de 1980 Yurii Vladimirovich Timofeev, nacido en Tbilisi (Georgia) en 1937, fue expulsado de España por actividades de espionaje. Había sido funcionario de Sovrybflot y entre 1972 y 1980 ejerció el cargo de consejero de Sovhispan y director de su oficina en Tenerife. A su regreso a la URSS fue imputado por malversación de fondos con destino a accionistas españoles; finalmente fue exonerado de culpa.

Un año después, el 27 de marzo de 1981 fue expulsado Yuri Ivanovich Bytchkov que era el director de Sovhispan en Tenerife, acusado de participación en asuntos políticos internos y espionaje. Bytchkov como agente del KGB había operado en España con anterioridad de forma intermitente: en 1967 como capitán de barco fue detectado en Vigo; en 1971 fue controlado en Canarias donde se registró como marino mercante, posteriormente en 1972 comenzó a trabajar en Sovhispan; en 1976 trabajaba en la empresa Pesconsa desde donde pasó a dirigir Sovhispan, plataforma para llevar a cabo actividades ajenas a la mercantil. Tres años antes Evgeni Verinchuk, agente del KGB, director de Sovhispan en Las Palmas, había sido invitado a salir de España por actividades similares.

El 6 de marzo de 1981 era expulsado Vladimir Illich Yefremenkov, agente del KGB, con el estatus de segundo secretario de embajada. Su interés se centraba en obtener información sobre el CESID y sobre el independentismo canario a través de contactos con el MPAIAC. Uno de sus colaboradores fue el periodista de la agencia Novosti Yuriy Goloviatenko, que también abandonó España precipitadamente cuando supo que había sido descubierto.

Otros espías fueron detectados por la Contrainteligencia del CESID y, o bien fueron expulsados, o no se les renovó el visado para forzar su salida de España, como fueron Fedorin Nikolaevich y Vladimir Lukin Turtishnikov, ambos miembros del GRU que se hacían pasar por ingenieros de Aeroflot su expulsión se llevó a cabo el 27 de abril de 1982, en  un vuelo de la compañía Swissair, rumbo a Zurich. Sergei Nikolaievich Oslikovski, miembro del KGB, destinado en la delegación comercial de la URSS, recogía información sobre el impacto de la industria militar española en la OTAN, fue expulsado el 29 de febrero de 1983. Victor Sokolov,  V. Strutinskaya, y T. Iakovlev que actuaba como mecanógrafa de la oficina comercial soviética en Madrid, los tres espías en julio de 1984, fecha límite de su visado que no fue renovado por el gobierno español. También Yuri Koleshnikov que salió de España el 16 de enero de 1985. No serían los últimos. Otros agentes de inteligencia de países del bloque soviético como búlgaros, rumanos o polacos fueron detectados y alguno de ellos expulsado, como es el caso de Friedel Kemter espía perteneciente al HVA, vulgarmente conocido como “Stasi”, de la República Democrática Alemana que llevó a cabo misiones de obtención de información sobre las bases hispano-norteamericanas, o contactos con grupos terroristas españoles. Aunque los agentes de los servicios satélites, como el StB checo, letones o polacos no eran fiables para el KGB.    

Abril 2026 – JLM

“Fuente: Elaboración propia mediante inteligencia artificial (ChatGPT – OpenAI)”
“Fuente: Elaboración propia mediante inteligencia artificial (ChatGPT – OpenAI)”

– La traición rara vez es instantánea: se desarrolla en fases: Descontento inicial – Sensación de agravio – Frustración acumulada – Desconexión con la organización.

– Racionalización interna: “No es tan grave”, “Me lo merezco” . “El sistema es injusto”

– Primer contacto: Aproximación directa o indirecta y evaluación por parte del adversario

– Compromiso: Primera entrega de información – Punto de no retorno psicológico

– Escalada: Mayor volumen de información – Mayor dependencia del adversario

La traición es un proceso gradual, no un acto aislado.

Cambios bruscos de comportamiento – Interés no justificado por información sensible – Aislamiento progresivo – Variaciones financieras inexplicables – Contactos no declarados – Exceso de trabajo fuera de horario.

Ningún indicador es concluyente por sí solo, lo que importa es el patrón. El traidor se autoengaña y uno de los aspectos más relevantes es la disonancia cognitiva, al mantener creencias contradictorias entre si. Rara vez el individuo se percibe como un traidor y se justifica: “Estoy equilibrando las cosas”, “No estoy haciendo daño real”, “Esto es temporal”. A través del autoengaño mantiene su conducta sin que se produzca un colapso psicológico.

Casos paradigmáticos, la historia reciente ofrece ejemplos claros:

Aldrich Ames: motivación económica + ego

Robert Hanssen: ideología + resentimiento

Oleg Gordievsky: Ideología.

Cada caso es distinto pero los patrones se repiten, el mayor error que podemos cometer es pensar: “Eso no puede ocurrir aquí” porque la amenaza interna existe siempre, la diferencia radica en si se detecta… o no.

La psicología del traidor nos recuerda una realidad incómoda: Las organizaciones no son vulnerables por lo que desconocen del exterior, sino por lo que no ven en su interior, comprender al traidor no implica justificarlo, sino anticiparlo, detectarlo y neutralizarlo. En inteligencia, la pregunta no es: “¿Existe un traidor?” sino: “¿Cuándo aparecerá… seremos capaces de detectarlo a tiempo?”

Abril 2026 – JLIF

SERVICIO EJECUTIVO DE LA COMISIÓN DE PREVENCIÓN DEL BLANQUEO DE CAPITALES E INFRACCIONES MONETARIAS

1.- Definición

El Servicio Ejecutivo de la Comisión de Prevención del Blanqueo de Capitales e Infracciones Monetarias (Sepblac) es la Unidad de Inteligencia Financiera de España, siendo único en todo el territorio nacional. El Sepblac es, asimismo, Autoridad Supervisora en materia de prevención del blanqueo de capitales y de la financiación del terrorismo.

Las nuevas formas de criminalidad económica y la creciente complejidad y sofisticación de los esquemas de blanqueo de capitales y de financiación del terrorismo motivaron la creación del Sepblac en 1993 como organismo estatal especializado en la generación, tratamiento y diseminación de inteligencia financiera que actúa con plena autonomía e independencia operativas.

2.- Funciones

Sin perjuicio de las competencias atribuidas a las Fuerzas y Cuerpos de Seguridad y a otros servicios de la Administración, el Sepblac ejerce las siguientes funciones:

  • Presta auxilio a los órganos judiciales, al Ministerio Fiscal, a la Policía Judicial y a los órganos administrativos competentes, elevándoles las actuaciones de las que se deriven indicios racionales de delito o, en su caso, infracción administrativa.
  • Recibe de los sujetos obligados al cumplimiento de la Ley 10/2010, de 28 de abril, de prevención del blanqueo de capitales y de la financiación del terrorismo, las comunicaciones por indicio y sistemáticas a las que se refieren los artículos 18 y 20 de la citada ley.
  • Analiza la información recibida y le da el cauce que en cada caso proceda.
  • Ejecuta las órdenes y sigue las orientaciones dictadas por la Comisión de Prevención del Blanqueo de Capitales e Infracciones Monetarias (CPBCIM) o por su Comité Permanente, y le eleva los informes que solicite.
  • Supervisa e inspecciona el cumplimiento de las obligaciones de los sujetos obligados al cumplimiento de la Ley 10/2010, de conformidad con lo previsto en su artículo 47.
  • Efectúa recomendaciones a los sujetos obligados al cumplimento de la Ley 10/2010, orientadas a la mejora de las medidas de control interno.
  • Propone al Comité Permanente de la CPBCIM la formulación de requerimientos a los sujetos obligados al cumplimiento de la Ley 10/2010l.
  • Informa en los procedimientos de creación de entidades financieras sobre la adecuación de las medidas de control interno previstas en su programa de actividades.

3.- Marco normativo y régimen jurídico

El marco normativo del Sepblac está constituido por las siguientes disposiciones:

  • Ley 10/2010, de 28 de abril, de prevención del blanqueo de capitales y de la financiación del terrorismo.
  • Real Decreto 304/2014, de 5 de mayo, por el que se aprueba el Reglamento de la Ley 10/2010, de 28 de abril, de prevención del blanqueo de capitales y la financiación del terrorismo.
  • Ley 12/2003, de 21 de mayo, de bloqueo de la financiación del terrorismo.
  • Real Decreto 413/2015 de 29 de mayo, por el que se aprueba el Reglamento de la Comisión de Vigilancia de Actividades de Financiación del Terrorismo.
  • El Sepblac es un órgano dependiente, orgánica y funcionalmente, de la CPBCIM. Al que corresponde dirigir e impulsar las actividades de prevención de la utilización del sistema financiero o de otros sectores de actividad económica para el blanqueo de capitales o la financiación del terrorismo.
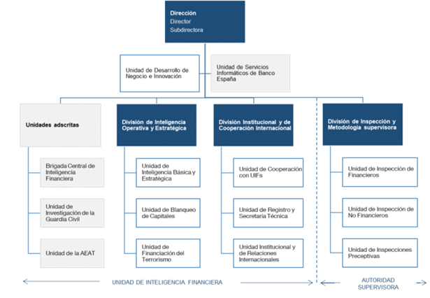
  • Su director es nombrado por la CPBCIM, previa consulta con el Banco de España y su estructura organizativa es:

Las competencias relativas al régimen económico, presupuestario y de contratación del Sepblac son ejercidas por el Banco de España de acuerdo con su normativa específica.

El Sepblac es un órgano inter-agencia en el que, bajo una dirección única, desempeñan sus funciones profesionales procedentes de 5 instituciones del Estado (Ministerio de Economía, Banco de España, Agencia Estatal de Administración Tributaria, Policía Nacional y Guardia Civil).

4.- Unidad de Inteligencia Financiera

El Sepblac, una vez recibidas las comunicaciones por indicios de los sujetos obligados, analiza una multiplicidad de fuentes de información y produce informes de inteligencia financiera en los casos en que aprecia la existencia de indicios o certeza de blanqueo de capitales o financiación del terrorismo.

El Sepblac realiza, además, análisis estratégicos a fin de identificar patrones, tendencias y tipologías en materia de blanqueo de capitales y financiación del terrorismo.

Toda la información recibida, procesada, mantenida o difundida por el Sepblac se encuentra protegida para garantizar su seguridad y confidencialidad.

5.- Organismos internacionales especialmente relevantes para la prevención del blanqueo de capitales y la financiación del terrorismo:

Grupo de Acción Financiera Internacional (Gafi) Organismo intergubernamental creado en 1989, del que España es miembro desde 1990, que tiene entre sus objetivos la implantación de estándares y la promoción efectiva de medidas legales, regulatorias y operativas para prevenir el blanqueo de capitales y la financiación del terrorismo, para lo que ha desarrollado una serie de recomendaciones que constituyen la base para la elaboración de una respuesta coordinada a las actuales amenazas a la integridad del sistema financiero internacional.

Grupo Egmont En la página web del Grupo Egmont se incluyen enlaces a los sitios web de las unidades de inteligencia financiera de Estados y otros territorios miembros del Grupo Egmont. La presencia de Estados y otros territorios en este listado no supone ningún reconocimiento de soberanía.

Grupo de Acción Financiera del Caribe (Gafic) Organización constituida a principios de los años noventa, en la que España ostenta la condición de nación cooperadora y de apoyo, que integra a distintos Estados y territorios caribeños que han acordado implementar contramedidas comunes para prevenir el blanqueo de capitales, la financiación del terrorismo y la financiación de la proliferación de armas de destrucción masiva.

Grupo de Acción Financiera de Latinoamérica (Gafilat) Organización intergubernamental creada en 2000, de la que España es miembro observador, que tiene por objeto la prevención del blanqueo de capitales y de la financiación del terrorismo a través de la mejora de las políticas nacionales y la profundización en los distintos mecanismos de cooperación entre los países miembros.

Grupo de Acción Financiera del Medio Oriente y África del Norte (Gafimoan) Organización independiente creada en 2004, de la que España es miembro observador, que incluye entre sus objetivos la adopción de las recomendaciones del Gafi; la implementación de los tratados, acuerdos y resoluciones de las Naciones Unidas y de su Consejo de Seguridad; y la cooperación regional entre los países del Medio Oriente y África del Norte en materia de prevención del blanqueo de capitales y de la financiación del terrorismo.